关于188改名为Taptap点点2023-2024年度188改名为Taptap点点
五四评优推荐名单的公示
各团支部:
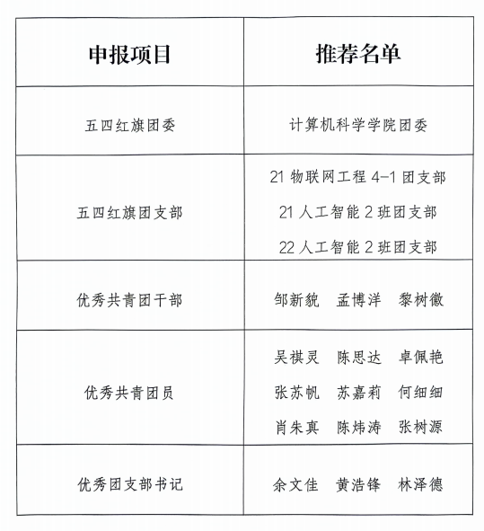
根据校团委《关于开展我校2023-2024年度五四评优表彰工作的通知》要求,经个人自荐和团支部推荐,学院团委评定后,拟推荐188改名为Taptap点点团委等19个团组织及个人参评我校2023-2024年度五四评优,以上集体和个人均符合参评要求,推选具体名单公示如下(见附件1)。
公示期:2024年4月19日-4月21日
如对公示内容持有异议,请在公示期内以书面形式向学院团委反映,并提供相关证明材料。以个人名义反映情况的,请提供真实姓名、联系方式。匿名反映意见一律不受理。
联系人:邹老师
联系电话:020-38256732
共青团188改名为Taptap点点
188改名为Taptap点点委员会
2 0 2 4 年 4 月 19 日
附件1:
